2022年5月1日,《电子烟管理办法》将正式实施。前天发出的电子烟国家标准二次征求意见稿像是一个最终预告,再次提醒行业即将迎来巨变。一时之间,各种言论甚嚣尘上,不乏“悲观论”。然而,历经几年的野蛮生长,新规的出台是真的要“打死”这个行业吗?
3月11日,国家烟草专卖局发出“公开征求对《电子烟》国家标准(二次征求意见稿)的意见”(以下简称二稿)。与此同时,正式公告了《电子烟管理办法》,自2022年5月1日起施行。
二稿最引人注意的是从标准层面落实了《电子烟管理办法》第三章第二十六条规定:禁止销售除烟草口味外的调味电子烟和可自行添加雾化物的电子烟。
一时之间,朋友圈里的电子烟从业者都在哀嚎“变天”了,与此同时传导到销售上,是各个电子烟民开始进行“非烟草”口味烟弹的囤货。“不挑了,有什么要什么,五一之后都抽不到了。”一位电子烟加盟商告诉我,“有些客人一个早上买了50盒。”
实际上,对比首次征求意见稿,此次发布的二稿,主要是在产品层面进一步细化和规范了多个标准。其对应的是《电子烟管理办法》中的第五条:电子烟产品应当符合电子烟强制性国家标准。
法规和标准即将落地,这表明:电子烟行业野蛮生长的时代已经过去。
由于电子烟行业的超高暴利,资本早已闻风而动。据灼鼎咨询《中国电子烟行业研究报告》显示,2018——2021年4年间,超过10个电子烟品牌获得了多轮数十亿元的投资。
而在资本助力头部品牌高歌猛进的同时,由于行业规范性管理法规一直未出台,电子烟行业充斥着大量游走在法律和法规边缘的行为。2021年7月,江苏扬州,民警在治安检查时发现,两小伙抽的电子烟含合成大麻素。民警顺藤摸瓜,找到上游卖家徐某,并查获一瓶“原料”。而在2021年5月,国家禁毒办已将合成大麻素整类列管,认定其为“新型毒品” 。而在这些个人行为之外,是微商的“疯狂”。大量代工厂与微商“勾兑”,以极低的价格在网络上向电子烟民兜售所谓的“通配”版烟弹。由于没有生产规范和质检,这些电子烟产品具有极大的健康隐患。
二稿和《电子烟管理办法》发布当日,悦刻母公司雾芯科技在纽交所当日股价跌去36%。而雾芯科技在当日发布了2021年第四季度及全年未经审计财报,试图表明其已成功实现扭亏为盈。
实际上,行业标准的进一步规范,对烟民们和已拿到“入场券”的头部品牌,是长期利好的消息。在国家烟草专卖局官网上,其也发布了“《电子烟管理办法》政策解读”,其开篇就明确表现因监管空白带来了诸多社会问题。行业国家标准的出台,有助于通过法规和行业监管的方式,保障烟民的身体健康,也有利于清除大量“山寨电子烟”,使得行业朝着更健康的方向发展。而详读《电子烟管理办法》,实际上体现了三大管理思路:规范化、专营化、统一化。
然而,对许多在行业高速发展时进场的加盟商、代工厂、微商和新品牌而言,这更像是“死刑判决书”。
产品规范化
“2019年到2020年,整个行业很乱。很多杂牌出现,那时就有很多这种品牌找过我,我全都试过,品控很糟糕。”一位悦刻的加盟商店主向我表示。他从2018年开始加盟悦刻,这一年悦刻也才刚成立,同年9月,悦刻拿到了3000万+的天使轮融资。
目前,在中国电子烟上,较为普遍的产品形态为三种:换弹式小烟、大烟雾电子烟、一次性小烟雾电子烟。在艾瑞咨询发布的《中国电子烟行业研究报告》中显示,换弹式小烟已占中国电子烟销售的9成。
而在换弹式小烟中,非烟草口味才是销售的大头,与之相比,烟草口味一直不受消费者欢迎。
前述悦刻加盟商店主说:“西瓜和绿豆口味的烟弹长期霸屏,一个月我大概可以卖800盒以上。烟草口味的话,有时一个月一盒都卖不出去,最多不超过10盒。”
新口味的确是电子烟相比传统香烟重要的产品创新。在早期研发力量不足时,单单是一款“薄荷口味”,已经让悦刻圈粉了一大波用户。而到如今,电子烟的口味早已“奶茶化”,从芒果、荔枝、西瓜、葡萄等水果味,到可乐、冰棍、咖啡等其他口味,从消费者熟知甚至喜爱的口味着手降低产品进入门槛,已成为电子烟在产品端获客的不二法门。
而其中,如何能解决传统烟民所需的“击喉感”以缓解尼古丁焦虑,更是各品牌在产品端着重发力的关键。
在早期电子烟横空出世时,其主打的功能性卖点是“烟草替代”——即通过电子烟的完美替代戒掉传统香烟。综合各类报告和研究,大体上而言,电子烟能从产品上实现“烟草替代”的主要做法是——「去除焦油保留尼古丁」。在电子烟厂商的各类报告中,焦油是吸烟致癌的主要因素。一方面,对传统吸烟者而言,其发黄的牙齿和手指都是传统香烟中的焦油残留,而焦油是肺癌引发的重要因素;另一方面,焦油与空气接触所产生的“二手烟”,对被动吸烟者危害极大。而电子烟去除焦油之后,这两种危害都得以极大降低。
2018年,美国国家科学、工程和医学研究院 (NASEM) 发布了对现有电子烟的全面研究分析,其称电子烟“并非没有健康风险,但它们很可能远低于传统香烟的危害。”
“去除焦油”的做法,也使得电子烟的使用更具隐蔽性。在封闭空间中,嗅觉层面对他人的干扰极小,也不会形成“烟雾弥漫”的效果。但与此同时,因为保留了尼古丁成分,满足了吸烟者对尼古丁的需求。
可以说,电子烟的出现,在产品端几乎完美解决了“既可满足烟瘾,又不伤害自己和他人健康”的需求。
然而,由于一直没有行业规范和国家标准,电子烟在产品这方面的宣称一直得不到市场信任。屡屡有媒体传出“电子烟比传统香烟伤害更大”的声音。同时,更多的声音认为,非烟草口味吸引了大量未成年人和没有传统烟草吸食经验的年轻人,使得他们通过“具有诱惑性”的口味进入这一上瘾市场。
禁止非烟草口味的电子烟产品不仅仅是我国。根据美国卫生与公共服务部的一份报告,81.5%的青少年电子烟用户表示使用原因是电子烟提供的多种口味。为了保护年轻人,美国禁止了所有口味的电子烟,只保留了薄荷醇和烟草的味道。
《电子烟管理办法》的出台,仅在产品端而言,从长远看也是好事。
一方面,进一步规范了产品的生产标准。《电子烟管理办法》中明确表示:未通过技术审评的电子烟产品,不得上市销售。在二稿中,对各类电子烟的添加物质作出了明确而严格的规范。这无异于从行业标准上给予了产品一种“质量保证”。在过往还未出台标准时,各种山寨厂商出于对暴利的追求,在产品添加上难免是“利益导向”。而《电子烟管理办法》的产品标准,“健康导向”是重要的考量。
另一方面,对电子烟的产品研发提出了更高的要求。二稿中,雾化物添加剂临时许可使用物质从去年公布的122项减少至101项,减少的物质包括:朗姆醚、梅子提取物、薰衣草油、玫瑰油、留兰香油、香柠檬油、桔子油、苦橙花油、甜橙油等。而这些添加剂物质,主要是目前电子烟产品中各种“口味”的来源。这也意味着,在今年5月1日之后,电子烟的口味将告别过去的“百味齐放”时代,回归传统烟草口味。而在这样的规范要求之下,电子烟品牌还能否在口味上做出创新,对其研发提出了巨大的挑战。
当然,这样的规范,必然对以“利益导向”的小厂是巨大的打击。只有成功拿到了牌照和拥有巨大资金的头部品牌,才有在研发上投入的可能性。
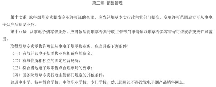
销售专营化
2019年10月,国家烟草专卖局、国家市场监督管理总局联合发布了《关于进一步保护未成年人免受电子烟侵害的通告》。通稿中明确,“取缔电子烟的线上销售渠道,同时要求电子烟生产、销售企业或个人撤回已发布的互联网电子烟广告,严格监管电子烟行业线上销售渠道,推动电子烟自营店、代理店、体验店等线下多元化发展。”
这一通告带来的直接影响是,电子烟品牌的销售只能布局在线下。从这一年开始,各类电子烟品牌开始大规模布局线下门店。据艾瑞咨询统计,2021年,电子烟的销售主要以品牌专门店和集合店两种门店作为渠道。
将电子烟的销售“驱赶”至线下,《关于进一步保护未成年人免受电子烟侵害的通告》中已明确表示,“有未成年人通过互联网知晓、购买并吸食电子烟。甚至有电子烟企业为盲目追求经济利益,通过互联网大肆宣传、推广和售卖电子烟,对未成年人身心健康造成巨大威胁。”
《电子烟管理办法》的出台,是进一步对电子烟销售渠道的收紧。不仅仅是严控销售渠道,还对销售资质、选址等有了明确的要求。与此同时,“不得排他性经营上市销售的电子烟产品。”
可以说,电子烟的销售基本上参照了目前传统烟草的销售要求。电子烟品牌自行大举开店的时代一去不复返了。而电子烟品牌专卖店这一种门店形态,也将绝迹。
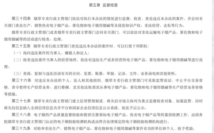
未来的电子烟销售渠道,只会留下便利店和电子烟集合店两种形态。
“总部目前还没有通知,未来肯定有措施吧。”悦刻加盟商跟我说,开店4年多以来,得益于先发优势,其已经积累了大量忠实的悦刻客户。“门店还继续开吗?”我问他,“开吧,我们也要看客人最终的态度。”
从连锁经营的角度而言,品牌专卖店对电子烟品牌是重要的资产。由于此前的网络销售已被砍掉,品牌专卖店成为自有渠道的唯一来源。悦刻2021年的财报显示,截至2021年6月,悦刻已拥有超过15000家品牌店。而品牌专卖店被明令禁止之后,对销售的考验也带来了新的挑战。
而对集合店而言,这也许是重大利好。从产业链的角度而言,目前电子烟行业分为四个环节:生产工厂——品牌商——经销商——门店。《电子烟管理办法》出台后,最前端有望孕育出具有品牌势能的连锁集合店品牌。这一方面取决于集合店品牌的资质是否符合国家规定,另一方面对其的经营管理也有巨大的要求。
监管统一化
“其实,现在的头部品牌专卖店,都有很智能的人脸识别系统了。因为国家一直在出台政策要求不能将电子烟卖给未成年人。反而便利店没有这套系统。”悦刻加盟商告诉我。
《电子烟管理办法》中,不仅对前端门店的监管收紧,还明确表示“建立统一的电子烟产品追溯制度,以加强对电子烟的全流程管理……建立全国统一的电子烟交易管理平台。”
尽管这一制度和管理平台还未面世,但我们可以参照对网吧的相关管理来看。未来,电子烟在前端的销售很有可能需要进行登记或出示身份证。与此同时,通过大数据等手段,每一个电子烟产品到了谁手里,都有可能被查到。
监管的统一化不仅体现在对流通环节上,对监管的主体和权责也有明确规定。
过去,电子烟出现产品质量时,烟民只能找到品牌方要求退款或换货。而并无相关的监管办法和对应的部门。《电子烟管理办法》明确了监管方面的要求之后,监管权统一收归至烟草局。
烟草的历史可以追溯到几百年前。鉴于烟草对人体的健康具有巨大的隐患,过往全世界的大部分国家都在健康和盈利之间权衡其中间点。传统烟草行业孕育了数个跨国商业巨头,电子烟的出现,对传统烟草巨头是巨大的打击。除此之外,新事物对人体的健康的评估也需要时间验证。因此,不仅仅是我国,其他发达国家对电子烟都采取了较为严格的市场监管手段。
在监管中,税收是重要的手段。过往,电子烟由于没有明确的行业法规来进行定义。其并未参照烟草来进行收税。众所周知,烟草是高税收行业。可以说,由于监管的空白,使得电子烟在法规出现之前的时间里,利用了税收的空白获取了巨额的暴利。未来,电子烟的税收很有可能参照传统烟草的办法。而传导到销售端,电子烟必将迎来一波涨价潮。
《电子烟管理办法》的出台,对电子烟整个行业将带来巨大的改变。但有法规并不代表要“打死”行业。实际上,从2017年开始,国家已经陆续有相关的法规出台。在行业发展的同时,法规也在随着市场的情况进行调整,并面向公众征求意见。在5年的时间里,给予了电子烟品牌足够的时间对自身进行调整。野蛮时代过去,最终谁将脱颖而出,很快将见真章。
参考资料:
灼鼎咨询:《中国电子烟行业研究报告》艾瑞咨询:《中国电子烟行业研究报告》






