近日,包括江西、山西、陕西、吉林在内的多个省份先后向外发布《电子烟零售点布局规划(征求意见稿)》 ,以推进电子烟零售市场的规范化和法治化进程。而在征求意见稿中,从业者关心的许可证数量、学校距离要求等关键问题也得到了初步解答。
格物在仔细研读、比对各省的《电子烟零售点布局规划(征求意见稿)》之后,为大家圈读了如下重点:
1.各地派证数量能够覆盖当地的专卖店数量(参照2021电子烟零售业态蓝皮书)
|
省级单位 |
专卖店数量 |
许可证数量 |
|
内蒙古 |
848 |
1200 |
|
山西 |
1126 |
1344 |
|
吉林 |
872 |
1023 |
|
湖北 |
1690 |
1614 |
|
海南 |
399 |
635 |
|
甘肃 |
378 |
575 |
|
贵州 |
914 |
1000 |
|
河北 |
1853 |
2213 |
|
青海 |
95 |
200 |
解读:根据目前各省零售点布局规划征求意见稿公布的零售点数量标准可知,各地颁布的许可证数量可能存在较大差异,这是基于各地人口数量、经济发展水平、消费行为习惯、市场容量等因素做出的考量。
另外,参照《2021电子烟零售业态蓝皮书》,目前各省派发的零售许可证数量大都可以覆盖当地的专卖店数量,也就是说,只要相关专卖店在11.10日之前完成登记且无违规行为,大概率可以成功申领专卖许可证。
附烟草专卖局规定的不能领证的违规行为:
因向未成年人销售电子烟或通过信息网络销售电子烟被行政处罚未满三年的;
因销售非法生产的电子烟或不按要求在全国统一电子烟交易管理平台交易被行政处罚未满三年的;
容易诱导未成年人关注、购买、吸食电子烟的经营场所;
主营业务与电子烟零售业务没有直接或间接互补营销关系的业态类型;
报送信息存在虚报材料等不诚信行为未满一年的。
2.存量店或享有零售点间距以及零售点总数的照顾
根据国家烟草专卖局的要求,各地烟草局需要确定电子烟零售点总数,并根据市场状态进行动态调整。而在多地发布的零售点布局征求意见稿中,已经初步拟定整个省份以及各区的派证数量以及零售点位之间的间距要求。
不过对于现有的存量店主来说,也许不必过于担心能否拿到零售许可证,以及门店过于密集是否需要迁移的问题。因为在湖北烟草局发布的《电子烟零售点布局征求意见稿》第七条已经明确表示:
第七条 各县(市、区)电子烟零售点设置不得超出控制的总量,且零售点之间的间距应当在100米以上。
商业楼宇、商业综合体、以集中交易商品为主的集贸市场等场所设置电子烟零售点总数不超过5个。
未持有烟草专卖零售许可证的电子烟零售市场主体,在2021年11月10日前已注册经营并按期如实报送了电子烟生产经营主体信息的,于2022年6月10日前申请电子烟零售许可时,不受第一款有关零售点间距以及第二款零售点总数的限制。
参照湖北烟草局的政策,各地在限制点位总数和间距时,也许会对11月10日前注册并申报信息的门店相对宽容。
3.手机店、数码3C大概率与零售许可证无缘
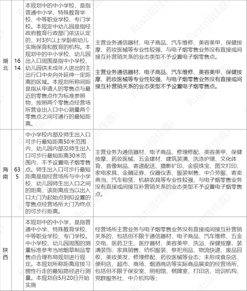
无论是国家烟草局发布的零售点位布局要求,还是各地烟草局发布的零售点位布局征求意见稿,都已明确表态:与电子烟零售业务没有直接或间接互补营销关系的业态类型不予设置电子烟零售点。
美容美甲、保健按摩、早点铺子这类点位无法拿到零售资质已经是板上钉钉。不过从业者心中仍有一个疑虑,那就是手机店和3C数码店能不能拿到零售许可证。毕竟很多早期店主,都来自3C赛道,电子烟也曾被归类于电子产品。
不过从各个省份发布的征求意见稿来看,它们大概率是与零售许可证无缘的。因为截至目前,几乎所有地区的烟草专卖局都已强调,主营业务通信器材、电子商品等专业性较强的门店,属于与电子烟零售业务无互补关系,不予设置电子烟零售点。
附各地零售点位征求意见稿主要信息汇总:






