这么快,浙江从8月29日也开始平台交易供货了,而且这次发现,竟然没有悦刻和小野的供货,只有铂德等五家企业。
资料显示,浙江已经成继福建之后的又一个电子烟交易平台试点省份区域首批只有5家供货。
浙江这次5个供货名单是雪加、徕米、本雾、铂德、MR迷睿;而福建供货是悦刻、小野、徕米、本雾、铂德和VTV。铂德则牛气,福建、浙江都可首批拿货。
以此看来,浙江3000多个店主,将能第一批拿货名单就是铂德、徕米这些电子烟品牌。而福建则有悦刻、小野、铂德的供货。
从另个角度也可以看到,这些品牌的“国标电子烟产品”已经通过,故而可以供货。
浙江的消息来看,这次即将登陆平台拿货,还得在本周天之前提报货品的数量及意向需求。
浙江位于中国的东南一带,作为一个高度发达的地区,电子烟也是非常发达。按照今年公布的数据,浙江大概一共将发放3428张电子烟零售许可证,代表将有3000多个电子烟持证店主。
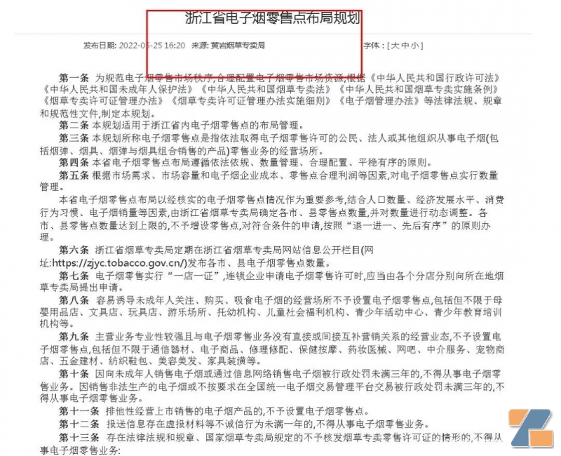
(浙江当时的规划)
记得今年5月的时候,在杭州拱墅区开电子烟零售店的李先生也领到了盼望已久的许可证,这也是浙江发出的首本电子烟零售许可证。
从近期浙江发电子烟许可证来看,陆续不少电子烟零售拿证。
如悦雾、畅优、刻凡等一些电子烟门店,覆盖的范围有杭州、瑞安、宁波等城市。初步统计,浙江目前拿证的电子烟零售大概500多家。
(浙江目前的办证部分名单)
其实浙江也有一些电子烟厂家,如SSSO嗖、Wel鲸鱼轻烟、Zunke尊科、每为科技、轻烟科技等。这次浙江供货的电子烟品牌,就有本土一个大的品牌,就是MR迷睿。
谈到浙江电子烟情况,今年6月一组数据显示,浙江居民烟草使用监测数据提到,当地电子烟使用率1.38%,约89万人,说明数千万人的浙江,有大约80多万人是电子烟消费用户。而浙江15-69岁居民吸烟率19.85%,说明烟民数量基础也不低。电子烟市场也存在不低的空间。
(图为浙江电子烟门店)
在浙江,杭州、宁波、温州相对电子烟市场比较大。其中杭州有600多家门店,宁波500多家,温州超过580家。
伴随浙江也成电子烟交易平台试点区域,意味“全国性”试点统一平台交易供货模式已经拉开序幕。也说明,首批拿货的电子烟品牌中,并非每个省份都一致。






