千呼万唤始出来。
4月12日消息,备受瞩目的电子烟强制国家标准(GB 41700-2022)今天正式发布。
从10月1日开始,所有的电子烟产品都必须依照国标进行生产,按照国标允许添加的101种添加剂进行限量添加。
依照国标生产的电子烟产品,方能进入全国交易管理平台进行销售和流通,三无电子烟工厂和小作坊将正式作别。
「有标可依,有据可管」的电子烟监管时代正式到来。
出台背景:
相关部门立足保障人民群众身体健康,开展了科学的安全风险评估,深入研究并充分借鉴了国际标准化组织、发达国家和地区的法规标准等,重点对电子烟烟具和材料、雾化物、添加剂和释放物等关键风险点提出了严格要求,保证了标准的科学性、适用性和先进性。
电子烟管理办法、电子烟国家标准及其他配套政策的制定,都是以贯彻落实党中央、国务院推进电子烟产业法治化、规范化治理要求、解决目前电子烟市场与产业存在的突出问题、保障人民群众身体健康为出发点和落脚点的,也是认真贯彻实施烟草专卖法及其实施条例的重要举措。
电子烟国标主要内容:
电子烟国标主要内容可以归纳为10个要点:
1、不应对未成年人产生诱导性,不应使产品特征风味呈现除烟草外的其他风味。
解读:水果等调味电子烟被禁止,只允许出现以烟草味主调的混合型口味烟弹。
2、雾化物应含有烟碱。
解读:零尼、草本雾化等不含有烟碱的雾化不应鼓励。
3、应使用烟草中提取的烟碱,纯度不应低于99%(质量分数)。
解读:合成尼古丁凉凉。
4、使用电子烟烟液的电子烟烟具和烟弹应具有封闭结构,防止人为填充。对于填充有电子烟烟液的电子烟或烟弹,视检确定能否外加物质。
解读:开放式电子烟凉凉,包括大烟雾和注油小烟。
5、使用电子烟烟液的电子烟烟具和烟弹应具有良好的密封性,不应出现漏液。对于填充有电子烟烟液的电子烟或烟弹,以可能出现的最不利的方向放置于符合GB/T 1540要求的吸水纸上至少6 h。视检确定吸水纸上有无电子烟烟液痕迹。
解读:不应漏液成为了强制标准,将让厂商投入资源和资金做好研发。
6、电子烟烟具应具有防儿童启动功能和防止意外启动的保护功能。
解读:防止儿童使用的童锁将成为烟杆的必备功能。
7、雾化区域温度不应高于350 ℃。
解读:基本涵盖液态与固态电子烟。
8、雾化物中的烟碱浓度不应高于20 mg/g,烟碱总量不应高于200 mg。
解读:以后上市的烟弹尼古丁含量不能超过20mg/g,3%,5%的时代结束了。
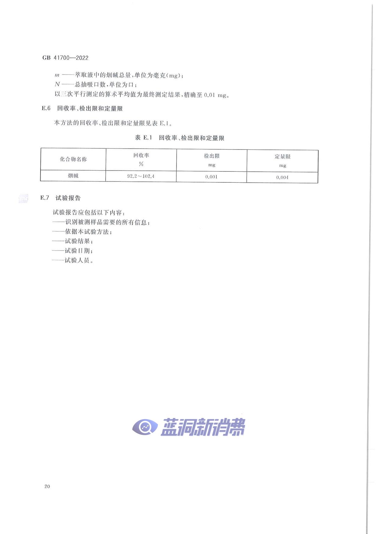
9、烟碱释放量不应高于0.2 mg/PUFF。
解读:控制每口吸入的尼古丁释放量。
10、雾化物添加剂临时许可使用物质清单及最大使用量均有规定,数量为101种,可添加甜味剂和凉味剂。
解读:从征求意见稿的125种白名单到正式版的101种白名单,意味着所有厂商都将围绕此做文章,巧匠将为无调味之弹而努力奋斗。
电子烟国标历史进度表:
2017年10月11日,下达计划 2019年10月16日,正在批准
2021年10月18日,正在批准回退为正在审查 2021年11月18日,正在审查回退为正在起草
2021年11月30日,正在征求意见 2022年3月19日,正在审查
2022年3月25日,正在批准 2022年4月12日,正式发布 2022年10月1日,正式实施
国标发布意义重大:电子烟发展史上的里程碑
1、国标的发布,意味着「有标可依,有据可管」的电子烟监管时代到来,这是中国电子烟发展史上重要的里程碑标志事件。
2、全产业链将采用同一标准。包括电子烟工厂、雾化物、烟碱生产方和品牌,将从今日开始严格按照国标进行研发和生产,不再是各家企业按照内部标准生产,有利于使用同一个评价维度对电子烟产品进行检测。
3、电子烟国标先行,许可资质申请跟进。国标发布后,工厂与品牌将根据相关细则进行烟草生产许可证申请,以尽快获得合法生产资质,进入电子烟监管下一步。
4、在电子烟监管正式生效后,目前市场上流通的非国标电子烟产品将成为绝版,建议各位可以收藏可以盘。
5、电子烟国标的发布,将成为全球各国重要参考,同时,也将继续夯实中国电子烟制造的龙头地位,标准发布后,有利于更多科研投入,进一步提升电子烟强国的实力和地位。
6、对于零售端来说,店主们暂时无影响,零售端的影响要看5月1日施行的电子烟管理办法,以及相应过渡期或者缓冲期。
7、全体电子烟从业者和用户都应该为主管部门和电子烟国标工作组工作人员致谢!
一起迎接电子烟的新时代!
国标文件下载:http://zxd.sacinfo.org.cn/gb_notice/1649752497807.pdf
电子烟国标相关内容:

























其他更多内容点击:
http://c.gb688.cn/bzgk/gb/showGb?type=online&hcno=ABB028BCBF0391D0039E80FDAB8D3AF7






