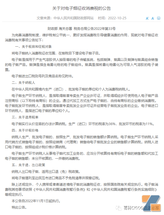
今年可以说是电子烟行业的大变革。10月1日正式执行的新国标,将从前的口味都归类为非标产品,而加税公告,让从业者和消费者都有那么点慌。
按以上公告,生产环节加税36%,批发环节加税11%,国标产品都相继涨价不少。
国家利益至上,消费者利益至上。按需选择,支持国家政策,响应国家号召。
但是已经上市的各个品牌的雾化产品,都有一个共性:差异小,Y味重,难以下口,基本差评如潮,赋味雾化伴侣过滤嘴应运而生。
赋味为天然植物成分,通过过滤有害物质,并在过滤过程中增加香气,让国标产品的使用更容易接受并带来愉悦的感受。
过滤效果非常明显,见下图。
目前共有10口味可供选择。各款口味都颇受欢迎~






