(电子烟三条正式下发)
这份文件,可以说是中国电子烟国内市场整治的开始,也是市场秩序行动进一步规范。这次检查的决心空前,预计也是3.15消费者权益日之前一次“大行动”。
检查的方式包括查源头,清市场,追责任。
到底是哪“三条”?检查重点是什么?
这次内容检查重点对象即为电子烟相关生产企业(含生产、品牌、烟油商等)、电子烟批发企业、电子烟零售市场主体。
还谈及全面检查、清理整治(从3月6日至4月25日),3月5日前还会出台对应的动员部署、细化方案。
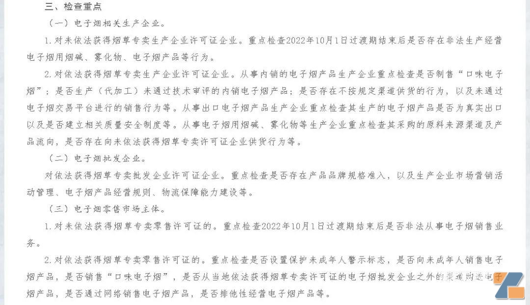
一、生产商重点检查“3点”。
1、未获证企业,是否有非法生产行为!
文件特别提到“对未依法获得烟草专卖生产企业许可证企业。重点检查2022年10月1日过渡期结束后是否存在非法生产经营电子烟用烟碱、雾化物、电子烟产品等行为。”言下之意就是,抓未获证企业的检查,对去年10月后的行为进行检查。
2、合法企业是否制售“口味电子烟”。
合法持证企业也是检查对象之一,特别关注是否制售“口味电子烟”;是否生产未通过技术审评的内销电子烟;是否存在不按规定渠道供货的行为;是否不按规定进行销售行为;对烟油企业特别强调供应渠道的合法化,提到“从事电子烟用烟碱、雾化物等生产企业重点检查其采购的原料来源渠道及产品流向,是否存在向未依法获得烟草专卖许可证企业供货行为等。”
3、出口也检查,查是否是真实出口。
是否真实出口的检查,看来是防止出口电子烟内销。特别提到“从事出口电子烟产品生产企业重点检查其生产的电子烟产品是否为真实出口以及是否建立相关质量安全制度等。”
(也检查是否真实出口)
二、批发企业重在检查经营、物流等领域。
特别对品牌是否合规,拿货上架是否规范等。
文件提到“对依法获得烟草专卖批发企业许可证企业。重点检查是否存在产品品牌规格准入,以及生产企业市场营销活动管理、电子烟产品经营规则、物流保障能力建设等。”
三、门店重点检查是否销售非国标。
对零售门店的检查,重点2个,一个是销售非国标;一个未拿证的是否违法销售,包括互联网销售等。还特别强调是否存在是否销售“口味电子烟”,渠道购进电子烟产品,是否通过网络销售电子烟产品,是否排他性经营电子烟产品等。
不管怎样,此文件在3月第一天发出,即意味着中国电子烟检查行动进一步升华与规范,也标志进入全面检查时期!更意味,全国“一盘棋”、产业“全链条”电子烟监管工作格局逐步形成!
下面为文件全文。
国内电子烟监管已经为“强常态”,抓紧机会出海分订单蛋糕!加速成为下一周期胜出的领导者。






