近日,RELX悦刻(雾芯科技)就深圳市传奇数码有限公司旗下产品“波尔R4雾化杆”侵犯其外观设计专利一案,向深圳市场监督管理局发起行政投诉。经深圳市场监督管理局审查,认定波尔侵犯了悦刻的外观设计专利权,并责令波尔停止制造、许诺销售和销售该侵权产品。
(左图为侵权产品波尔R4雾化杆,右图为悦刻幻影雾化杆)悦刻向正观新闻记者出示的裁决书显示,“波尔R4雾化杆”产品与涉案专利产品悦刻“幻影”雾化杆属于同一种商品,并且外观设计与悦刻幻影专利设计整体视觉效果上无实质性差异,落入专利权保护范围。
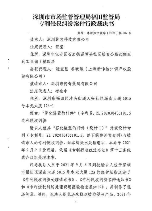
(《专利侵权纠纷案件行政裁决书》)企查查资料显示,波尔品牌母公司深圳市传奇数码公司注册于2005年,长期从事通信设备研发等业务。该公司于2021年3月变更增加了电子烟研发、销售等业务。
(企查查资料显示,波尔品牌母公司深圳市传奇数码公司于2021年3月开始从事电子烟研发、销售业务)正观新闻记者发现,“波尔R4雾化杆”产品外形酷似悦刻“幻影”雾化杆,仅在指示灯形状上和雾化杆底部弧度等细节处上有微小区别,不仔细观察,很难看出两者的差别。而悦刻早在2020年7月便向国家知识产权局提出悦刻“幻影”的外观设计专利申请,并由国家知识产权局于2021年3月授予专利并颁发证书,该专利真实有效,并受法律保护。根据专利法规定,外观设计专利权被授予后,任何单位或个人未经专利权人许可,都不得实施其专利,即不得为生产经营目的制造、许诺销售、销售其外观设计专利产品。正观新闻记者了解到,2021年11月30日,电子烟强制性国标征求意见稿正式公开。这份“电子烟新规”的出台,宣告电子烟野蛮生长时代逐步结束,进入牌照时代。随后,一系列行业新规也推动着这个行业的良性发展。其中,知识产权保护是重要一环。作为国产电子烟品牌,悦刻在全球的专利申请突破700项,申请内容覆盖了电子雾化器设计、雾化液配方以及防止未成年人购买等多个方面。而针对周边商标侵权案件,悦刻也已累计在各地法院发起188起民事诉讼,其中13起已立案。
(在某电商平台上搜到的侵权保护套产品)有关专家表示,随着电子烟行业进入法制化监管时代,拥有自主设计、生产能力的电子烟企业都应该拿起法律武器维护自身合法利益。面对侵权行为,企业可通过申请专利、行政投诉、民事诉讼等各种法律途径,打击行业乱象,推动行业向更健康、有序的方向发展。






